欢迎访问河北中专技校网

2022年河北省高职单招报考须知

1.什么是高职单招?


高职单招是高职院校单独考试招生的简称,是高校考试招生工作的重要组成部分,是技术技能人才选拔的重要渠道。我省实施高职单招是贯彻落实国务院《关于深化考试招生制度改革的实施意见》《国家职业教育改革实施方案》等文件精神,按照《河北省普通高校考试招生制度改革实施方案》(冀政发〔2019〕2号》要求,加快推进高等职业教育分类考试招生改革的重要举措。按照国家有关规定,高职院校分类考试招生与普通高校考试招生相对分开,更加突出职业教育人才培养规律,实行“文化素质+职业技能”的评价方式,录取的考生在入学后及毕业后的各项待遇与参加统一高考入学的同层次学生一样。

⒉高职单招的招生对象是哪些考生?


已通过2022年河北省普通高校招生报名,且符合所报考院校招生条件的考生(含对口考生)。

⒊2022年在河北省进行高职单招的院校有哪些?


经河北省教育厅批准,2022年在河北省进行高职单招的省内院校有72所,名单如下:


序号

院校名称


序号

院校名称

1

保定电力职业技术学院


37

河北艺术职业学院

2

保定理工学院


38

河北正定师范高等专科学校

3

保定幼儿师范高等专科学校


39

河北政法职业学院

4

保定职业技术学院

 

40

河北资源环境职业技术学院

5

沧州幼儿师范高等专科学校


41

衡水职业技术学院

6

渤海理工职业学院


42

华北理工大学轻工学院

7

沧州医学高等专科学校


43

冀中职业学院

8

沧州职业技术学院


44

廊坊卫生职业学院

9

曹妃甸职业技术学院


45

廊坊燕京职业技术学院

10

承德护理职业学院


46

廊坊职业技术学院

11

承德应用技术职业学院


47

秦皇岛职业技术学院

12

邯郸科技职业学院


48

石家庄财经职业学院

13

邯郸幼儿师范高等专科学校


49

石家庄城市经济职业学院

14

邯郸职业技术学院


50

石家庄工程职业学院

15

河北传媒学院


51

石家庄工商职业学院

16

河北东方学院


52

石家庄经济职业学院

17

河北对外经贸职业学院


53

石家庄科技信息职业学院

18

河北工业职业技术大学


54

石家庄科技职业学院

19

河北工艺美术职业学院


55

石家庄理工职业学院

20

河北轨道运输职业技术学院


56

石家庄人民医学高等专科学校

21

河北化工医药职业技术学院


57

石家庄铁路职业技术学院

22

河北机电职业技术学院


58

石家庄信息工程职业学院

23

河北建材职业技术学院


59

石家庄医学高等专科学校

24

河北交通职业技术学院


60

石家庄邮电职业技术学院

25

河北科技工程职业技术大学


61

石家庄幼儿师范高等专科学校

26

河北科技学院


62

石家庄职业技术学院

27

河北劳动关系职业学院


63

唐山工业职业技术学院

28

河北旅游职业学院


64

唐山海运职业学院

29

河北美术学院


65

唐山科技职业技术学院

30

河北能源职业技术学院


66

唐山幼儿师范高等专科学校

31

河北女子职业技术学院


67

唐山职业技术学院

32

河北青年管理干部学院


68

邢台医学高等专科学校

33

河北软件职业技术学院


69

邢台应用技术职业学院

34

河北石油职业技术大学


70

宣化科技职业学院

35

河北司法警官职业学院


71

燕京理工学院

36

河北外国语学院


72

张家口职业技术学院


2022年如有省外院校经批准在我省参加高职单招,将在招生计划中公布。各院校具体招生专业以教育厅批准的最终招生计划为准。

4.什么是考试类,按考试类考试有什么优势?


考试类是指以教育部《职业教育专业目录(2021年)》划分的专业大类为基础,按照相近相通原则,分类别进行考试和录取的一种形式。2022年我省高职单招考试招生继续按专业划分为不同的考试类,实行院校联合考试招生。

实行按考试类考试方式,一是简化了考生报考手续。考生只需选择某一考试类报考,即认为向该类所有院校报考,考试成绩供该类所有院校使用,大大减轻了考生的考试负担、减少了考生的舟车劳顿。二是扩大了考生志愿填报选择范围,考生填报志愿时可以面向所有院校的本类专业,大大增加了考生的选择范围。三是考试和录取管理更加规范,由牵头院校统筹考试及录取组织等工作,管理更加统一,操作更加规范,考试及录取环境更加优化,更加有利于维护公平公正。

5.各考试类包含哪些专业?


各考试类涵盖专业如下(涵盖专业来源于教育部《职业教育专业目录(2021年)》,后期如有调整,以2022年最新文件为准),具体招生专业以公布的招生计划为准:



考试类

涵盖的专业

A考试一类(土木建筑、资源环境与安全、水利等所涉及专业)

国土资源调查与管理、地质调查与矿产普查、生态地质调查、矿产地质勘查、煤田地质勘查、岩矿分析与鉴定、宝玉石鉴定与加工、工程地质勘查、水文与工程地质、矿山地质、钻探工程技术、岩土工程技术、地球物理勘探技术、地质灾害调查与防治、环境地质工程、城市地质勘查、工程测量技术、测绘工程技术、测绘地理信息技术、摄影测量与遥感技术、地籍测绘与土地管理、国土空间规划与测绘、无人机测绘技术、矿山测量、导航与位置服务、空间数字建模与应用技术、油气储运技术、油气地质勘探技术、钻井技术、油气智能开采技术、油田化学应用技术、石油工程技术、煤矿智能开采技术、矿井建设工程技术、通风技术与安全管理、矿山机电与智能装备、煤炭清洁利用技术、煤层气采输技术、矿山智能开采技术、矿物加工技术、大气科学技术、大气探测技术、应用气象技术、雷电防护技术、环境监测技术、环境工程技术、生态保护技术、生态环境大数据技术、环境管理与评价、环境管理与评价、生态环境修复技术、绿色低碳技术、资源综合利用技术、水净化与安全技术、核与辐射检测防护技术、智能环保装备技术、安全技术与管理、化工安全技术、工程安全评价与监理、安全智能监测技术、应急救援技术、消防救援技术、森林草原防火技术、职业健康安全技术、建筑设计、建筑装饰工程技术、古建筑工程技术、园林工程技术、风景园林设计、建筑室内设计、建筑动画技术、城乡规划、智慧城市管理技术、村镇建设与管理、建筑工程技术、装配式建筑工程技术、建筑钢结构工程技术、智能建造技术、地下与隧道工程技术、土木工程检测技术、建筑设备工程技术、建筑电气工程技术、供热通风与空调工程技术、建筑智能化工程技术、工业设备安装工程技术、建筑消防技术、工程造价、建设工程管理、建筑经济信息化管理、建设工程监理、市政工程技术、给排水工程技术、城市燃气工程技术、市政管网智能检测与维护、城市环境工程技术、房地产经营与管理、房地产智能检测与估价、现代物业管理、水文与水资源技术、水政水资源管理、水利工程、智慧水利技术、水利水电工程技术、水利水电工程智能管理、水利水电建筑工程、机电排灌工程技术、治河与航道工程技术、智能水务管理、水电站设备安装与管理、水电站运行与智能管理、水利机电设备智能管理、水土保持技术、水环境智能监测与治理、水生态修复技术


B考试二类(交通运输、能源动力与材料等所涉及专业)

发电厂及电力系统、水电站机电设备与自动化、水电站与电力网技术、分布式发电与智能微电网技术、电力系统自动化技术、电力系统继电保护技术、输配电工程技术、供用电技术、农业电气化技术、机场电工技术、电力客户服务与管理、热能动力工程技术、城市热能应用技术、地热开发技术、太阳能光热技术与应用、发电运行技术、热工自动化技术、核电站动力设备运行与维护、电厂化学与环保技术、光伏工程技术、风力发电工程技术、生物质能应用技术、氢能技术应用、工业节能技术、节电技术与管理、新能源材料应用技术、钢铁智能冶金技术、智能轧钢技术、钢铁冶金设备维护、金属材料检测技术、有色金属智能冶金技术、金属智能加工技术、金属精密成型技术、储能材料技术、稀土材料技术、材料工程技术、高分子材料智能制造技术、高分子材料智能制造技术、复合材料智能制造技术、航空复合材料成型与加工技术、非金属矿物材料技术、光伏材料制备技术、硅材料制备技术、炭材料工程技术、橡胶智能制造技术、建筑材料工程技术、建筑材料工程技术、新型建筑材料技术、建筑装饰材料技术、建筑材料检测技术、装配式建筑构件智能制造技术、铁道工程技术、高速铁路施工与维护、铁道桥梁隧道工程技术、铁道养路机械应用技术、铁道机车运用与维护、铁道车辆技术、铁道供电技术、动车组检修技术、高速铁路综合维修技术、铁道信号自动控制、铁道通信与信息化技术、铁道交通运营管理、高速铁路客运服务、道路与桥梁工程技术、道路机械化施工技术、智能工程机械运用技术、道路工程检测技术、道路工程造价、道路养护与管理、智能交通技术、道路运输管理、交通运营管理、汽车技术服务与营销、汽车检测与维修技术、新能源汽车检测与维修技术、航海技术、港口与航道工程技术、轮机工程技术、国际邮轮乘务管理、水路运输安全管理、港口机械与智能控制、港口与航运管理、船舶电子电气技术、船舶检验、集装箱运输管理、民航运输服务、民航通信技术、定翼机驾驶技术、直升机驾驶技术、空中乘务、民航安全技术管理、民航空中安全保卫、机场运行服务与管理、飞机机电设备维修、飞机电子设备维修、飞机部件修理、通用航空器维修、飞机结构修理、航空地面设备维修、机场场务技术与管理、通用航空航务技术、航空油料、管道工程技术、管道运输管理、城市轨道交通工程技术、城市轨道车辆应用技术、城市轨道交通机电技术、城市轨道交通通信信号技术、城市轨道交通供配电技术、城市轨道交通运营管理、邮政快递运营管理、邮政快递智能技术、邮政通信管理


C考试三类(装备制造等所涉及专业)

机械设计与制造、数字化设计与制造技术、数控技术、机械制造及自动化、工业设计、工业工程技术、材料成型及控制技术、现代铸造技术、现代锻压技术、智能焊接技术、工业材料表面处理技术、增材制造技术、模具设计与制造、特种加工技术、智能光电制造技术、电线电缆制造技术、内燃机制造与应用技术、机械装备制造技术、工业产品质量检测技术、理化测试与质检技术、智能制造装备技术、机电设备技术、电机与电器技术、新能源装备技术、制冷与空调技术、电梯工程技术、机电一体化技术、智能机电技术、智能控制技术、智能机器人技术、工业机器人技术、电气自动化技术、工业过程自动化技术、工业自动化仪表技术、液压与气动技术、工业互联网应用、计量测试与应用技术、铁道机车车辆制造与维护、高速铁路动车组制造与维护、城市轨道交通车辆制造与维护、轨道交通通信信号设备制造与维护、轨道交通工程机械制造与维护、船舶工程技术、船舶动力工程技术、船舶动力工程技术、船舶电气工程技术、船舶智能焊接技术、船舶舾装工程技术、船舶涂装工程技术、船舶通信装备技术、游艇设计与制造、邮轮内装技术、海洋工程装备技术、飞行器数字化制造技术、飞行器数字化装配技术、航空发动机制造技术、航空发动机装配调试技术、飞机机载设备装配调试技术、航空装备表面处理技术、飞行器维修技术、航空发动机维修技术、无人机应用技术、航空材料精密成型技术、导弹维修技术、汽车制造与试验技术、新能源汽车技术、汽车电子技术、智能网联汽车技术、汽车造型与改装技术

D考试四类(农林牧渔、轻工纺织、生物与化工、食品药品与粮食等所涉及专业)


种子生产与经营、作物生产与经营管理、现代农业技术、生态农业技术、园艺技术、植物保护与检疫技术、茶叶生产与加工技术、中草药栽培与加工技术、烟草栽培与加工技术、饲草生产技术、食用菌生产与加工技术、设施农业与装备、现代农业装备应用技术、农产品加工与质量检测、绿色食品生产技术、农产品流通与管理、棉花加工与经营管理、休闲农业经营与管理、现代农业经济管理、农村新型经济组织管理、林业技术、园林技术、草业技术、花卉生产与花艺、经济林培育与利用、森林和草原资源保护、林草生态保护与修复、野生动植物资源保护与利用、自然保护地建设与管理、森林生态旅游与康养、林业信息技术应用、木业智能装备应用技术、木业产品设计与制造、动物医学、畜牧兽医、中兽医、宠物医疗技术、动物防疫与检疫、畜禽智能化养殖、特种动物养殖技术、宠物养护与驯导、动物营养与饲料、蚕桑技术、水产养殖技术、海洋渔业技术、水族科学与技术、水生动物医学、食品生物技术、药品生物技术、农业生物技术、化工生物技术、生物产品检验检疫、绿色生物制造技术、生物信息技术、应用化工技术、石油炼制技术、精细化工技术、石油化工技术、煤化工技术、高分子合成技术、海洋化工技术、分析检验技术、化工智能制造技术、化工装备技术、化工自动化技术、涂装防护技术、烟花爆竹技术与管理、化妆品技术、现代造纸技术、家具设计与制造、鞋类设计与工艺、陶瓷制造技术与工艺、珠宝首饰技术与管理、皮革加工技术、皮具制作与工艺、乐器制造与维护、香料香精技术与工艺、表面精饰工艺、包装工程技术、包装策划与设计、数字印刷技术、印刷媒体技术、印刷数字图文技术、印刷设备应用技术、现代纺织技术、服装设计与工艺、丝绸技术、针织技术与针织服装、数字化染整技术、纺织品设计、现代家用纺织品设计、纺织材料与应用、现代非织造技术、纺织机电技术、纺织品检验与贸易、皮革服装制作与工艺、食品智能加工技术、食品质量与安全、食品营养与健康、食品检验检测技术、酿酒技术、食品贮运与营销、药品生产技术、生物制药技术、药物制剂技术、化学制药技术、兽药制药技术、药品质量与安全、制药设备应用技术、药品经营与管理、食品药品监督管理、智能医疗装备技术、医用电子仪器技术、医用材料与应用、医疗器械维护与管理、医疗器械经营与服务、康复工程技术、保健食品质量与管理、化妆品经营与管理、化妆品质量与安全、粮食工程技术与管理、粮食储运与质量安全

E考试五类(公共管理与服务、旅游、公安与司法(公安专业除外)等所涉及专业)

旅游管理、导游、旅行社经营与管理、定制旅行管理与服务、研学旅行管理与服务、酒店管理与数字化运营、民宿管理与运营、葡萄酒文化与营销、茶艺与茶文化、智慧景区开发与管理、智慧旅游技术应用、会展策划与管理、休闲服务与管理、餐饮智能管理、烹饪工艺与营养、中西面点工艺、西式烹饪工艺、营养配餐、法律事务、法律文秘、检察事务、民事执行、社区矫正、司法信息技术、司法鉴定技术、安全防范技术、安全保卫管理、智能安防运营管理、社会工作、党务工作、青少年工作与管理、社区管理与服务、公共关系、公益慈善事业管理、民政服务与管理、人力资源管理、劳动与社会保障、网络舆情监测、公共事务管理、行政管理、质量管理与认证、知识产权管理、职业指导与服务、标准化技术、现代家政服务与管理、智慧健康养老服务与管理、社区康复、婚庆服务与管理、现代殡葬技术与管理、殡葬设备维护技术、陵园服务与管理、现代文秘


F考试六类(教育与体育(体育专业除外)、新闻传播等所涉及专业)

数字图文信息处理技术、网络新闻与传播、出版策划与编辑、出版商务、数字出版、数字媒体设备应用与管理、播音与主持、广播影视节目制作、数字广播电视技术、影视编导、新闻采编与制作、影视动画、影视制片管理、影视多媒体技术、影视照明技术与艺术、音像技术、录音技术与艺术、摄影摄像技术、融媒体技术与运营、网络直播与运营、传播与策划、全媒体广告策划与营销、早期教育、学前教育、小学教育、小学语文教育、小学数学教育、小学英语教育、小学科学教育、音乐教育、美术教育、体育教育、小学道德与法治教育、舞蹈教育、艺术教育、特殊教育、现代教育技术、心理健康教育、商务英语、应用英语、旅游英语应用韩语、商务日语、应用日语、旅游日语、应用外语、中文、应用俄语、应用法语、应用西班牙语、应用德语、应用泰语、应用越南语、应用阿拉伯语

G考试七类(医药卫生(临床医学类专业除外)等所涉及专业)


护理、助产、药学、中药学、蒙药学、维药学、藏药学、中药材生产与加工、中药制药、中医康复技术、中医养生保健、药膳与食疗、医学检验技术、医学影像技术、医学生物技术、口腔医学技术、放射治疗技术、呼吸治疗技术、医学美容技术、卫生检验与检疫技术、康复治疗技术、康复辅助器具技术、言语听觉康复技术、公共卫生管理、卫生信息管理、健康大数据管理与服务、健康管理、婴幼儿托育服务与管理、老年保健与管理、心理咨询、医学营养、生殖健康管理、眼视光技术、眼视光仪器技术、视觉训练与康复



考试八类(文化艺术等所涉及专业)

H考试八类艺术-音乐类

音乐表演、曲艺表演、现代流行音乐、戏曲音乐、音乐制作、钢琴伴奏、钢琴调律、舞蹈编导、音乐传播、作曲技术、现代魔术设计与表演、民族表演艺术

U考试八类艺术-舞蹈及表演类

表演艺术、戏剧影视表演、歌舞表演、戏曲表演、曲艺表演、音乐剧表演、舞蹈表演、国际标准舞、时尚表演与传播、舞蹈编导、戏曲导演、民族表演艺术

V考试八类艺术-美术设计类

艺术设计、视觉传达设计、数字媒体艺术设计、产品艺术设计、服装与服饰设计、环境艺术设计、书画艺术、公共艺术设计、游戏艺术设计、展示艺术设计、美容美体艺术、工艺美术品设计、广告艺术设计、室内艺术设计、家具艺术设计、动漫设计、人物形象设计、摄影与摄像艺术、雕刻艺术设计、皮具艺术设计、包装艺术设计、陶瓷设计与工艺、首饰设计与工艺、玉器设计与工艺、刺绣设计与工艺、雕塑设计、服装陈列与展示设计、舞台艺术设计与制作、民族美术、民族服装与饰品、民族传统技艺


W考试八类-文化服务类

中国少数民族语言文化、文化创意与策划、文化产业经营与管理、公共文化服务与管理、文物修复与保护、文物修复与保护、文物考古技术、文物展示利用技术、图书档案管理、石窟寺保护技术

I考试九类(财经商贸等所涉及专业)

财税大数据应用、资产评估与管理、政府采购管理、金融服务与管理、金融科技应用、保险实务、信用管理、财富管理、证券实务、国际金融、农村金融、大数据与财务管理、大数据与会计、大数据与审计、会计信息管理、统计与大数据分析、统计与会计核算、市场调查与统计分析、国际经济与贸易、国际商务、关务与外贸服务、服务外包、国际文化贸易、工商企业管理、连锁经营与管理、商务管理、中小企业创业与经营、市场营销、电子商务、跨境电子商务、移动商务、网络营销与直播电商、农村电子商务、商务数据分析与应用、物流工程技术、现代物流管理、航空物流管理、铁路物流管理、冷链物流技术与管理、港口物流管理、工程物流管理、采购与供应管理、智能物流技术、供应链运营

J考试十类(电子信息等所涉及专业)

电子信息工程技术、物联网应用技术、应用电子技术、电子产品制造技术、电子产品制造技术、电子产品检测技术、移动互联应用技术、汽车智能技术、智能产品开发与应用、智能产品开发与应用、智能光电技术应用、光电显示技术、计算机应用技术、计算机网络技术、软件技术、软件技术、数字媒体技术、数字媒体技术、大数据技术、云计算技术应用、信息安全技术应用、虚拟现实技术应用、人工智能技术应用、嵌入式技术应用、工业互联网技术、区块链技术应用、移动应用开发、工业软件开发技术、动漫制作技术、密码技术应用、现代通信技术、现代通信技术、现代移动通信技术、通信软件技术、卫星通信与导航技术、通信工程设计与监理、通信系统运行管理、智能互联网络技术、网络规划与优化技术、电信服务与管理、集成电路技术、微电子技术、电子竞技运动与管理



6.各考试类牵头院校有哪些?


    牵头院校由本考试类所有单招院校推选产生,具有相关专业优势,负责本考试类的考生报考、缴费、命题、组考、评卷、成绩公布与复核、违规行为的认定和处理以及录取组织等工作。

各考试类牵头院校如下:





牵头院校

组考类别

高考报名时选择统考的考生

高考报名时选择对口的考生

河北科技工程职业技术大学

A考试一类(土木建筑、资源环境与安全、水利等所涉及专业)

对口—建筑类

河北交通职业技术学院

B考试二类(交通运输、能源动力与材料等所涉及专业)



河北机电职业技术学院河北石油职业技术大学河北工业职业技术大学

C考试三类(装备制造等所涉及专业)

对口—机械类

保定职业技术学院河北化工医药职业技术学院

D考试四类(农林牧渔、轻工纺织、生物与化工、食品药品与粮食等所涉及专业)

对口—农林类

对口—畜牧兽医类

秦皇岛职业技术学院河北政法职业学院河北司法警官职业学院

E考试五类(公共管理与服务、旅游、公安与司法(公安专业除外)等所涉及专业)

对口—旅游类

河北女子职业技术学院

F考试六类(教育与体育(体育专业除外)、新闻传播等所涉及专业)

对口—学前教育类

沧州医学高等专科学校

G考试七类(医药卫生(临床医学类专业除外)等所涉及专业)

对口—医学类

河北艺术职业学院

考试八类(文化艺术等所涉及专业)

H考试八类艺术-音乐类



U考试八类艺术-舞蹈及表演类

V考试八类艺术-美术设计类

W考试八类-文化服务类

河北对外经贸职业学院石家庄职业技术学院

I考试九类(财经商贸等所涉及专业)

对口—财经类

石家庄信息工程职业学院河北软件职业技术学院

J考试十类(电子信息等所涉及专业)

对口—电子电工类

对口—计算机类


7.高职单招招生计划是如何编制的?如何查询?


2022年高职单招继续按考试类将统考计划与对口计划分开编列。分别编列计划后,统考考生和对口考生之间、各考试类考生之间将互不影响,科学公平合理。

高职单招一志愿填报前,各牵头院校向社会公布各考试类招生计划。考生可通过下列方式进行查询:

(1)通过各牵头院校官方网站查询相应考试类招生计划。

(2)通过河北省高职单招服务平台网站查询。

(3)通过各单招院校招生简章查询或者直接向相关院校咨询。

8.“河北省高职单招服务平台”的作用是什么?


2022年我省高职单招的报考、打印准考证、志愿填报、成绩及录取结果查询等继续通过“河北省高职单招服务平台” (网址:http://hebgzdz.sjziei.com)进行。考生也可通过相关考试类牵头院校官方网站进行成绩和录取结果的查询。请广大考生认真阅读我省单招相关规定、各考试类牵头院校制定的考试实施方案和单招院校招生简章,牢记“河北省高职单招服务平台”及其网址,按要求进行报考、考试、填报志愿等操作。

9.高职单招工作流程是怎么安排的?


①2022年3月8日9时至3月11日17时,考生登录河北省高职单招服务平台进行报考、选择考试类,并向对应的牵头院校缴纳考试费。

②完成报考缴费的考生,需按照各考试类规定的时间,登录河北省高职单招服务平台下载打印准考证。

③2022年4月10日前,考生到各牵头院校指定考点参加考试,具体考试时间和地点以准考证为准。

④2022年4月15日前,各牵头院校向社会公布考生成绩。

⑤2022年4月15日9时至17日17时,考生登录河北省高职单招服务平台填报一志愿;

4月18日至4月21日上午 ,一志愿录取;

4月21日14时,考生查询一志愿录取结果;


4月21日14时至22日12时,一志愿未录取的考生登录河北省高职单招服务平台填报二志愿;


4月22日至23日,二志愿录取;

4月24日9时,考生查询二志愿录取结果。

10.考生如何报考和缴费?需要注意哪些内容?


2022年3月8日9时至3月11日17时,参加高职单招的考生(含技能拔尖免试考生)登录河北省高职单招服务平台进行报考和选择考试类,并向对应的牵头院校缴纳考试费。使用学考成绩及对口专业考试成绩进行折算的科目不需缴费。

高考报名时考试类型选择“统考”的考生(以下简称“统考考生”),可从10个考试类任选一类,但不得报考对口计划。其中,选择考试八类的考生,须在缴费页面选择细分类。

高考报名时考试类型选择“对口”的考生(以下简称“对口考生”),可不选择考试类,默认按考生高考报名时所选的专业类向相应牵头院校缴费并按要求参加考试(具体招生专业详询招生院校或以公布的招生计划为准);也可从统考计划10个考试类中另选一类,与该类的统考考生一起参加考试、录取。

具体报考流程如下:

(1)考生打开河北省高职单招服务平台,先进行系统登录,需输入姓名、考生号、密码(首次登录密码为考生身份证号码)和验证码。

(2)考生首次登录系统后,需先修改登录密码。为保证信息安全,考生应尽量避免使用简单密码(例如:由纯数字、纯英文组成的密码)。密码修改完毕后,考生需使用新密码重新登录系统,登录后,在个人中心选择“报考缴费”进行考试类的选择。


请考生高度重视登录密码的保管,此密码将作为后期登录系统进行成绩查询,准考证下载,志愿填报等使用,不要将密码告诉他人,以防被他人篡改志愿等信息。


(3)考生选择考试类后进入缴纳页面,确定支付方式后,将无法修改考试类等报考信息,支付方式未确定前可返回修改。

(4)考生选择微信或支付宝,扫描二维码完成支付。支付完成后,点击“退出”按钮安全退出系统。

详细流程图如下:



特别提醒:

1.支付方式确定后,考试类等报考信息将不得更改,如未确定支付方式,可返回修改考试类等报考信息。报考缴费过程中出现问题,可根据页面提示操作或向牵头院校咨询。

2.报考结束后不再安排补报。不得跨考试类(含考试八类各细分类)报考、参加考试、填报志愿和录取。

11.报考统考计划的考生需要考试哪些科目?


实行“文化素质+职业技能”的考试方式,总分为750分。文化素质和职业技能的命题和考试均由牵头院校负责。其中,文化素质考试科目为语文、数学,每科150分,满分300分;职业技能考试包括专业基础考试、职业适应性测试,满分450分。

文化素质成绩使用普通高中学业水平合格性考试(以下简称学考)语文、数学成绩折算替代,具体折算办法由各牵头院校确定。没有语文、数学学考成绩的考生,须参加牵头院校组织的文化素质考试。语文、数学学考成绩不全(如只有其中一科成绩)的考生,可参加牵头院校组织的文化素质考试,也可使用现有学考成绩直接折算(所缺科目成绩为零)。

职业技能考试由牵头院校组织,由专业基础考试和职业适应性测试两部分组成。其中,专业基础考试部分满分100分,由牵头院校根据各考试类所包含专业的特点,从外语、思想政治、历史、地理、物理、化学、生物等七个科目中指定一科进行笔试。具有相应科目学考成绩的考生,使用该科目学考成绩折算替代。没有相应科目学考成绩的考生,须参加牵头院校组织的专业基础考试。职业适应性测试部分满分350分,由牵头院校负责命题并组织测试,报考艺术类专业且有2022年全省艺术统考成绩的考生可直接使用相对应的专业成绩折算替代。具体折算办法由各牵头院校确定。

12.报考对口计划的考生需要考试哪些科目?


实行“文化素质+职业技能”的考试方式,总分为750分。其中,文化素质考试科目为语文、数学,每科150分,满分300分;职业技能考试包括专业能力测试和技术技能测试,满分450分。

报考对口计划的考生均需参加文化素质考试。如考生具有2022年全省对口专业考试成绩,可选择使用对口专业考试成绩折算代替职业技能考试成绩,也可选择参加牵头院校组织的职业技能考试,具体折算办法由各牵头院校确定;考生如没有2022年全省对口专业考试成绩,则必须参加牵头院校组织的职业技能考试,否则,职业技能科目成绩为零。

13.考生参加考试需要注意哪些事项?


(1)及时打印准考证。考生应按各牵头院校规定的时间内,登录河北省高职单招服务平台下载打印准考证。具体考试时间和地点详见准考证。

(2)提前熟悉考点路线。考生要提前准备好身份证、准考证、各考试类规定的疫情防控等材料,提前熟知考点具体地址(校区)和交通状况,提前到达考点,避免因天气、交通或其他不可预测原因耽误考试。

(3)遵守考场规则。考生要自觉诚信应考,遵守考场规则。不得携带规定以外的物品(比如手机、手表、无线耳机及其他具有发送或者接收信息功能的设备等)参加考试,考试期间一经发现,将按考试违规处理。

(4)遵守疫情防控要求。各牵头院校负责制定本考试类疫情防控方案,考生可登录各牵头院校官方网站查看相关内容,或向相关院校咨询,按各考试类疫情防控要求参加考试,赴考及考试期间注意做好个人防护,确保安全。

14.残疾考生如何申请考试合理便利?


2022年高考报名时已申请合理便利并审核通过的高职单招残疾考生,可在所选择考试类的考试前10个工作日,向对应牵头院校提出合理便利申请,学校在保证正常组考的前提下,为考生提供力所能及的合理便利内容。


15.考生如何查询考试成绩?


考生按照各牵头院校要求,在规定时间内,登陆河北省高职单招服务平台查询考试成绩。如对考试成绩有疑问,可在规定时间内向牵头院校提出成绩复核。详见各考试类考试实施方案或向牵头院校咨询。

16.考生如何填报志愿?


志愿填报通过河北省高职单招服务平台进行。

一志愿填报时间为:2022年4月15日9时至17日17时;
 

二志愿采取公布缺额、征集志愿方式,填报时间为:2022年4月21日14时至22日12时。


考生每次填报志愿可在同一考试类中选报5所院校,每所院校填报6个专业。服从专业调剂的须勾选“服从专业调剂”选项。跨类填报的志愿无效。网上填报志愿系统操作流程:

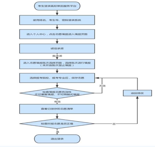
(1)考生登录

考生登录河北省高职单招服务平台,输入姓名、考生号、密码和验证码,通过个人中心点击“志愿填报”按钮进行志愿填报。

如忘记密码,可点击考生登录界面的“忘记密码”按钮,填写姓名、考生号、验证码,填写完成后点击“下一步”,进行人脸识别验证,验证通过后,可进行密码修改。如无法完成密码修改,考生可联系各考试类牵头院校进行修改。

(2)填报志愿:

考生首次进入志愿填报系统,必须签订诚信承诺书,考生点击“我承诺”按钮后,系统将自动跳转至志愿列表。点击可填报志愿的“操作”栏内“填报”按钮进入志愿填报页面。


考生可以填报5所院校(不能重复或跨越式填报),每所院校可选择6个专业(不能重复或跨越式填报)。若服从专业调剂,需对“服从专业调剂”选项进行勾选。考生只能按前期所报考试类填报志愿,不得跨考试类(含考试八类各细分类)填报志愿,跨类填报的志愿无效。


考生在填报志愿完毕后,必须点击“保存”按钮来保存所报志愿信息,保存后系统将显示考生当前志愿已填报的志愿信息。

(3)查看志愿:考生在查看志愿清单页面,可以查看到已经填报的志愿信息。请考生务必仔细核对所填报的志愿信息是否准确。若需修改,可点击“返回修改”按钮返回志愿填报页面进行修改。在志愿填报时间结束前,考生均可进行志愿修改,以最后一次保存的志愿为准。


(4)退出系统:考生在查看志愿清单页面,点击“确认并退出”按钮退出系统。请考生填报志愿完成后要及时退出系统,以防他人篡改。


志愿填报流程图如下:



17.高职单招是如何录取的?


高职单招录取工作通过远程网上录取方式进行,由各考试类牵头院校共同组织实施,一志愿和二志愿均实行平行志愿投档。每次志愿投档时,根据考生填报志愿和各考试类投档规则,将其电子档案投给相关考试类符合条件的院校,由院校根据本校招生章程和录取规则,确定考生是否录取及其录取专业。

18.哪些考生可以申请免试录取?如何办理?


对于获得由教育部主办或联办的全国职业院校技能大赛三等奖及以上奖项,或由省级教育行政部门主办或联办的省级职业院校技术大赛一等奖的中等职业学校应届毕业生,和具有高级工或技师资格、获得县级劳动模范先进个人称号的在职在岗中等职业学校毕业生,可由高职单招院校在相同或相近专业免试录取,资格审查工作由各招生院校自行负责,考生须按院校有关要求提出申请。各招生院校负责本校免试考生的录取工作。


符合条件的免试生在高职单招一志愿投档前完成录取备案,录取备案后,其所填报的单招志愿无效。


19.考生如何查询录取结果?


2022年4月21日14时,考生可通过河北省高职单招服务平台查询一志愿录取结果。

2022年4月24日9时,填报二志愿的考生可通过河北省高职单招服务平台查询二志愿录取结果。

考生也可向院校查询录取结果,最终结果以录取通知书为准。

20.已被高职单招录取的考生,还能参加当年的统一高考等考试和录取吗?


已被高职单招录取的考生,不能参加当年普通高校招生统一考试(含普通高中学业水平选择性考试)和对口招生考试及录取。

21.违规处理有什么规定?


在单招考试中被认定为违纪的,取消其该科目的考试成绩;被认定为作弊的考生,其当年高考报名所参加的各科、各阶段考试成绩无效。

教育部33号令规定的具体违规行为包括:

⑴考生不遵守考场纪律,不服从考试工作人员的安排与要求,有下列行为之一的,应当认定为考试违纪:


①携带规定以外的物品进入考场或者未放在指定位置的;


②未在规定的座位参加考试的;

③考试开始信号发出前答题或者考试结束信号发出后继续答题的;

④在考试过程中旁窥、交头接耳、互打暗号或者手势的;

⑤在考场或者教育考试机构禁止的范围内,喧哗、吸烟或者实施其他影响考场秩序的行为的;

⑥未经考试工作人员同意在考试过程中擅自离开考场的;

⑦将试卷、答卷(含答题卡、答题纸等,下同)、草稿纸等考试用纸带出考场的;

⑧用规定以外的笔或者纸答题或者在试卷规定以外的地方书写姓名、考号或者以其他方式在答卷上标记信息的;

⑨其他违反考场规则但尚未构成作弊的行为。

考生有上述所列考试违纪行为之一的,取消该科目的考试成绩。

⑵考生违背考试公平、公正原则,在考试过程中有下列行为之一的,应当认定为考试作弊:

①携带与考试内容相关的材料或者存储有与考试内容相关资料的电子设备参加考试的;

②抄袭或者协助他人抄袭试题答案或者与考试内容相关的资料的;

③抢夺、窃取他人试卷、答卷或者胁迫他人为自己抄袭提供方便的;

④携带具有发送或者接收信息功能的设备的;

⑤由他人冒名代替参加考试的;

⑥故意销毁试卷、答卷或者考试材料的;

⑦在答卷上填写与本人身份不符的姓名、考号等信息的;

⑧传、接物品或者交换试卷、答卷、草稿纸的;

⑨其他以不正当手段获得或者试图获得试题答案、考试成绩的行为。

⑶教育考试机构、考试工作人员在考试过程中或者在考试结束后发现下列行为之一的,应当认定相关的考生实施了考试作弊行为:

①通过伪造证件、证明、档案及其他材料获得考试资格、加分资格和考试成绩的;

②评卷过程中被认定为答案雷同的;

③考场纪律混乱、考试秩序失控,出现大面积考试作弊现象的;

④考试工作人员协助实施作弊行为,事后查实的;

⑤其他应认定为作弊的行为。

考生有上述第⑵、⑶条所列考试作弊行为之一的,其所报名参加考试的各阶段、各科成绩无效。
姓名
*
电话
*
微信
地址
专业
在线咨询