欢迎访问
河北中专技校网
河北中专技校
学历层次
中专
3+2
五年一贯制
技校
3+4
2+2+2
河北
石家庄
保定
廊坊
承德
秦皇岛
唐山
邯郸
衡水
张家口
沧州
邢台
首页
找学校
找专业
找资讯
招生计划
河北中专技校网
>
资讯中心
>
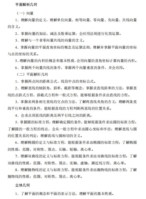
2022年河北省普通高等学校对口招生数学考试大纲
2022年河北省普通高等学校对口招生数学考试大纲
编辑:雨晴
发布时间: 2022-01-24 10:48
姓名
*
电话
*
微信
地址
专业
你可能感兴趣的文章
更多+
·
石家庄天使护士学校“开关李”祛痛康复...
·
河北同仁医专举办“展活力风采强健康体...
·
中考300分能上石家庄东华铁路学校吗...
·
石家庄东华铁路学校2026秋季班招生...
·
石家庄冀联医学院组织开展消防知识培训...
·
河北同仁医学中等专业学校指导2026...
·
石家庄花都学校马玉峰老师受邀担任陕西...
·
石家庄柯棣华医学中等专业学校2026...
·
石家庄东华铁路学校2026年秋季班能...
·
河北省工业数控学校特色专业介绍
·
石家庄数控学校哪个好?
·
石家庄花都学校2026年春季补录新生...
有疑问联系客服为您解答
在线咨询
电话咨询:
15227165517
微信咨询:
15227165517
扫码微信联系
热门专业
更多+
护理
学前教育
会计
电子商务
汽车运用与维修
形象设计
动漫游戏
口腔修复工艺
航空服务
无人机
城市轨道交通运营
最新资讯
更多+
1
石家庄天使护士学校“开关李”祛痛康复...
2
河北同仁医专举办“展活力风采强健康体...
3
中考300分能上石家庄东华铁路学校吗...
4
石家庄东华铁路学校2026秋季班招生...
5
石家庄冀联医学院组织开展消防知识培训...
6
河北同仁医学中等专业学校指导2026...
7
石家庄花都学校马玉峰老师受邀担任陕西...
8
石家庄柯棣华医学中等专业学校2026...
9
石家庄东华铁路学校2026年秋季班能...
10
河北省工业数控学校特色专业介绍
在线咨询